miércoles, 21 de noviembre de 2012

Horrible feelings

I used to love you,
now my hatred
Is as enormous as the universe
Is high like the Everest
Is as bitter as grapefruit
Is as true as maths
Is as painful as when a relative dies
You are a never-ending headache
I used to love you, but now everything changed.

jueves, 15 de noviembre de 2012

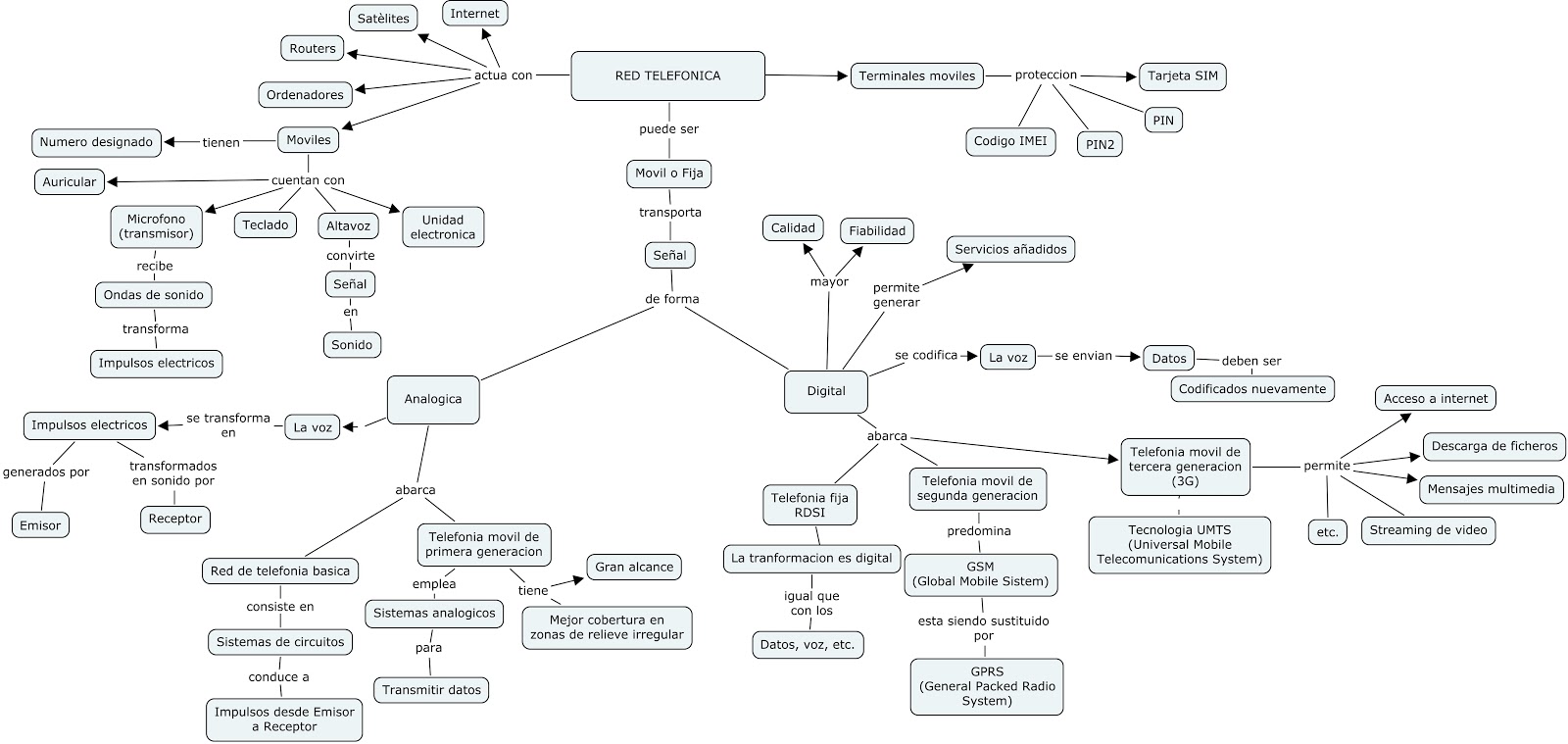
Red Telefonica

Redes Satelitales


1) ¿Qué es una red satélite?
2) ¿Cuáles son los elementos que componen una red satélite?
3) ¿Qué es una órbita? ¿Qué tipos de órbita puede realizar un satélite?
4) Mediante un cuadro detalle los tipos de satélites que se pueden encontrar y en qué órbita se ubican
5) ¿Qué es el "footprint" de un satélite?

Realizar un informe sobre los programas satelitales que dispone la Argentina.

1) Las redes satelitales son sistemas que utilizan como medios de transmisión satélites artificiales localizados en órbita alrededor de la tierra. En este tipo de redes los enrutadores tienen una antena por medio de la cual pueden enviar y recibir. Todos los enrutadores pueden oír las salidas enviadas desde el satélite y en algunos casos pueden también oír la transmisión ascendente de los otros enrutadores hacia el satélite.
La tecnología de redes satelitales, representada por satélites poderosos y complejos y el perfeccionamiento de las estaciones terrenas están revolucionando el mundo. Así por ejemplo, la necesidad de interconectar terminales remotos con bases de datos centralizadas, de una manera veloz y eficiente, han conducido a una nueva tecnología conocida como 'Very Small Apertura Terminal (VSAT)".
2)ELEMENTOS DE LAS REDES SATELITALES
Es un dispositivo que realiza la función de recepción y transmisión. Las señales recibidas son amplificadas antes de ser retransmitidas a la tierra. Para evitar interferencias les cambia la frecuencia.
Las estaciones terrenas controlan la recepción con el satélite y desde el satélite, regula la interconexión entre terminales, administra los canales de salida, codifica los datos y controla la velocidad de transferencia.
Consta de 3 componentes:
Estos satélites están equipados con antenas receptoras y con antenas transmisoras. Por medio de ajustes en los patrones de radiación de las antenas pueden generarse cubrimientos globales, cubrimiento a solo un país (satélites domésticos), o conmutar entre una gran variedad de direcciones.
La potencia emitida es alta para que la señal del satélite sea buena. Esta señal debe ser captada por la antena receptora. Para cubrir el trayecto ascendente envía la información al satélite con la modulación y portadora adecuada.
Como medio de transmisión físico se utilizan medios no guiados, principalmente el aire. Se utilizan señales de microondas para la transmisión por satélite, estas son unidireccionales, sensibles a la atenuación producida por la lluvia, pueden ser de baja o de alta frecuencia y se ubican en el orden de los 100 MHz hasta los 10 GHz.
3)La órbita es la trayectoria que recorre un cuerpo alrededor de otro bajo la influencia de alguna fuerza. Según las leyes del movimiento planetario de Kepler, las órbitas son generalmente elípticas, aunque los planetas interiores (cercanos al Sol alrededor del cual orbitan) tienen órbitas casi circulares. Con posterioridad, Newton demostró que algunas órbitas como las de ciertos cometas son hiperbólicas y otras parabólicas.
Tipos de órbitas que realizan los satélites

  • Transponders
  • Estaciones terrenas
  • Estación receptora: Recibe toda la información generada en la estación transmisora y retransmitida por el satélite.
  • Antena: Debe captar la radiación del satélite y concentrarla en un foco donde esta ubicado el alimentador. Una antena de calidad debe ignorar las interferencias y los ruidos en la mayor medida posible.
  • Estación emisora: Esta compuesta por el transmisor y la antena de emisión.
  • GEO: Órbitas Terrestres Geosíncronas, también conocida como órbita de Clarke, en honor al escritor Arthur Clarke, que escribió en 1945 por primera vez de esta posibilidad. La órbita GEO está situada a 35848 Km. De altura, con una latitud de 0 grados, es decir, situada sobre el Ecuador. El período de esta órbita es de exactamente 24 horas y por lo tanto estará siempre sobre la misma posición relativa respecto a la Tierra. La mayoría de los satélites actuales son GEO. Los satélites GEO (satélites que viajan en órbitas GEO) precisan menos cantidad de ellos para cubrir la totalidad de la superficie terrestre, pero poseen un retardo de 0,24 seg. Por día, de ahí que no tardan exactamente un día en cubrir una vuelta entera a la Tierra, debido al camino de ida y de vuelta que debe recorrer la señal. Los satélites GEO necesitan también obtener unas posiciones orbitales específicas alrededor del Ecuador para mantenerse lo suficientemente alejados unos de otros (unos 2 grados aproximadamente) para evitar posibles interferencias intersatélite. La ITU y la FCC se encargan de administrar estas posiciones.
  • MEO: Órbita Terrestre Media. Se encuentran a una altura de entre 10075 y 20150 Km. A diferencia de los GEO su posición relativa respecto a la Tierra no es fija. Debido a su menor altitud se necesitarán más satélites para cubrir la superficie terrestre, pero pro contra se reduce la latencia del sistema de forma significativa. En la actualidad no existen muchos MEO, y se utilizan principalmente para posicionamiento.
  • LEO: Órbita Terrestre de Baja altura. Los satélites encauzados en este tipo de órbitas son de tres tipos, LEO pequeños (centenares de Kbps) destinados a aplicaciones de bajo ancho de banda, LEO grandes (miles de Kbps) albergan las aplicaciones de los anteriores y otras como telefonía móvil y transmisión de datos y finalmente los LEO de banda ancha (megaLEO) que operan en la banda de Mbps entre los que se encuentre Teledesic. 

4)
De acuerdo a la implementación existen diferentes tipos de satélites:

  • Satélites climatológicos: Son los que dan la información sobre las condiciones climáticas.
  • Satélites de observación y reconocimiento: Utilizados para evaluar ecosistemas en la tierra, etc.
  • Satélites de navegación: Dan posicionamientos gracias a la tecnología GPS.
  • Satélites de comunicaciones: Transmiten información entre distintos puntos del planeta.


5) El footprint se refiere a la "pisada" del satélite, es decir es el aérea que cubre en la superficie de la tierra. Existen distintos tipos de pisada según su frecuencia y potencia.


Redes de Computadoras



1) ¿Qué es una red informática?
2) ¿Cómo se pueden clasificar las redes informáticas de acuerdo a su alcance?
3) ¿Qué es la topología de una red? Explique las topologías de bus, estrella y anillo. Realice un esquema de las mismas.
4)¿Cuáles son los componente básicos de una red?
5) ¿Cuáles son los medios de comunicación posibles en una red? Dé características de cada uno.
7) ¿Qué es un protocolo de comunicación? ¿Por qué se requiere de un protocolo de comunicación en una red?
8) Explique de manera muy concisa cómo funciona el protocolo TCP/IP



1)Una red informática, red de computadoras , es un conjunto de computadoras conectadas entre sí compartiendo información, recursos como CD-ROM, impresoras, grabadoras de DVD y servicios como e-mail, Chat, conexiones a Internet, juegos, etc.

2) Clasficación según su alcance
Una de las formas de clasificar una red informática es según Alcance o Área de Cobertura. Según el radio que abarca la red se clasifica como:

- PAN (Personal Área Network)
Este tipo de red por alcance abarca el área personal de un usuario. Ya sea por medios cableados o inalámbricos, conecta dispositivos tales como computadoras, smartphones, impresoras, scanner, y otros en un área de pocos metros de alcance, entregando a usuario conectividad con el mundo externo. Los avances en redes con tecnología inalámbrica o WPAN (Wireless PAN), se han traducido en un fuerte desarrollo y ampliación de este concepto, permitiendo cada vez más autonomía a los usuarios y generando nuevas tecnologías de red centradas en las personas; no más cables, debemos acercarnos al paradigma de que la red debe estar donde tu estés, no tu subordinado a la red.
- LAN (Local Área Network)
En teste tipo de red se interconectan una serie de computadoras y dispositivos periféricos en un área de hasta 200 mts., pudiendo llegar a 1 Km de distancia con el uso de repetidoras. Considera tanto el software como el hardware para la conexión de los dispositivos y el tratamiento de la información que transmite. Cuando se integran a esta red soluciones inalámbricas hablamos de una WLAN (Wireless LAN). Esta distribución permite optimizar recursos, ya que se evita redundancia en el hardware por la conexión de varios usuario a un dispositivo (impresoras y otros) y tambien redundar en el software ya que es posible compartir bases de datos o aplicaciones en red.
- CAN (Campus Área Network).
El término CAN o Campus area network se utiliza comunmente para la red que abarca un campus universitario o base militar, es una LAN ampliada, ya que puede interconectar varios edificios entre sí cubriendo mayores distancias, es muy similar a una red de área metropolitana y su diferencia principal radica en que es una red privada donde sus componenten pertenecena una misma organización.
- MAN (Metropolitan Área Network)
Una red  que puede ser de alta velocidad, abarca hasta 50 km , ej: ciudad. Puede ser privada o publica,







 3  )La topología de red es la disposición física en la que se conecta una red de ordenadores. Si una red tiene diversas topologías se la llama mixta. Es decir, que es la representación geométrica de la relación entre todos los enlaces y los dispositivos que los enlazan entre sí (habitualmente denominados nodos).
Topología en Estrella
En la topología en estrella cada dispositivo solamente tiene un enlace punto a punto dedicado con el controlador central, habitualmente llamado concentrador. Los dispositivos no están directamente enlazados entre sí.
A diferencia de la topología en malla, la topología en estrella no permite el tráfico directo de dispositivos. El controlador actúa como un intercambiador: si un dispositivo quiere enviar datos a otro, envía los datos al controlador, que los retransmite al dispositivo final.
Topología en Estrella
Una topología en estrella es más barata que una topología en malla. En una red de estrella, cada dispositivo necesita solamente un enlace y un puerto de entrada/salida para conectarse a cualquier número de dispositivos.
Este factor hace que también sea más fácil de instalar y reconfigurar. Además, es necesario instalar menos cables, y la conexión, desconexión y traslado de dispositivos afecta solamente a una conexión: la que existe entre el dispositivo y el concentrador.
Topología en Bus
Una topología de bus es multipunto. Un cable largo actúa como una red troncal que conecta todos los dispositivos en la red.
Topología en Bus
Los nodos se conectan al bus mediante cables de conexión (latiguillos) y sondas. Un cable de conexión es una conexión que va desde el dispositivo al cable principal. Una sonda es un conector que, o bien se conecta al cable principal, o se pincha en el cable para crear un contacto con el núcleo metálico.
Entre las ventajas de la topología de bus se incluye la sencillez de instalación. El cable troncal puede tenderse por el camino más eficiente y, después, los nodos se pueden conectar al mismo mediante líneas de conexión de longitud variable. De esta forma se puede conseguir que un bus use menos cable que una malla, una estrella o una topología en árbol.
Topología en Anillo
En una topología en anillo cada dispositivo tiene una línea de conexión dedicada y punto a punto solamente con los dos dispositivos que están a sus lados. La señal pasa a lo largo del anillo en una dirección, o de dispositivo a dispositivo, hasta que alcanza su destino. Cada dispositivo del anillo incorpora un repetidor.
Topología en Anillo
Un anillo es relativamente fácil de instalar y reconfigurar. Cada dispositivo está enlazado solamente a sus vecinos inmediatos (bien fisicos o lógicos). Para añadir o quitar dispositivos, solamente hay que mover dos conexiones.
Las únicas restricciones están relacionadas con aspectos del medio fisico y el tráfico (máxima longitud del anillo y número de dispositivos). Además, los fallos se pueden aislar de forma sencilla. Generalmente, en un anillo hay una señal en circulación continuamente.

ESQUEMA DE LAS TRES TIPOLOGÍAS Y OTRAS:
Topología de red
4)  Componentes básicos de una red:
Hardware
Modem
router
switcher
concentrador o hub
medio fisico de comunicacion
Tarjetas o placas de interfaz de red
software:
protocolos red

5) cable:
 *partelefonico
*coaxil 
*óptica
inalámbrico:
*wifi
*bluetooth
*satélite
 7) El protocolo de comunicación es una serie de normas que usan los equipos informáticos para gestionar sus diálogos en los intercambios de información. Dos equipos diferentes de marcas diferentes se pueden comunicar sin problemas en el caso en que usen el mismo protocolo de comunicaciones.
A lo largo del tiempo ha ido mejorando la tecnología de las comunicaciones, y se han podido ir usando protocolos mas útiles para las nuevas máquinas. Por ello han ido apareciendo nuevos protocolos a los que se han ido adaptando los productos de cada fabricante para asegurarse la compatibilidad con el resto de las marcas.
El protocolo más usado en Internet es el TCP/IP.  Se requiere de un protocolo de comunicación en una red porque es el que organiza la información (controles y datos) para su transmisión por el medio físico a través de los protocolos de bajo nivel. 

8)
TCP/IP son las siglas de Protocolo de Control de Transmisión/Protocolo de Internet (en inglés Transmission Control Protocol/Internet Protocol), un sistema de protocolos que hacen posibles servicios Telnet, FTP, E-mail, y otros entre ordenadores que no pertenecen a la misma red.
El Protocolo de Control de Transmisión (TCP) permite a dos anfitriones establecer una conexión e intercambiar datos. El TCP garantiza la entrega de datos, es decir, que los datos no se pierdan durante la transmisión y también garantiza que los paquetes sean entregados en el mismo orden en el cual fueron enviados.
El Protocolo de Internet (IP) utiliza direcciones que son series de cuatro números ocetetos (byte) con un formato de punto decimal, por ejemplo: 69.5.163.59

Informe

La Argentina dispone de un solo programa de satélite. Este involucra tres empresas:
La Comisión Nacional de Actividades Espaciales (CONAE) es una organización estatal argentina dependiente del Ministerio de Relaciones Exteriores, Comercio Internacional y Culto de ese país.
La CONAE fue creada en 28 de mayo de 1991, precedida por la Comisión Nacional de Investigaciones Espaciales (CNIE) que fue cancelada ese mismo año. Es el organismo competente para entender, diseñar, ejecutar, controlar, gestionar y administrar proyectos, actividades y emprendimientos en materia espacial en todo el ámbito de la República Argentina. Sin embargo no monopoliza todos los estudios espaciales en el país, dejando lugar a otras agencias privadas el derecho de explorar libremente el espacio.
Su misión es ejecutar el Plan Espacial Argentino, que culmina en el 2015.
Para cumplir con su misión la CONAE cuenta con información espacial generada porsatélites construidos y diseñados en la Argentina. En conjunto con la empresa INVAP de Bariloche y asociándose principalmente con laestadounidense NASA, provee la plataforma satelital y la mayoría de los instrumentos de dichos satélites. Estos son controlados desde la estación terrena Teófilo Tabanera situada en la provincia de Córdoba (está prevista para antes del 2015 la creación de dos estaciones satelitales más, posiblemente en Tierra del Fuego y en la Antártida). Tal es el caso de los denominados Satélites de Aplicaciones Científicas (SAC). Más de 80 universidades, entes, organismos y empresas nacionales participan en los proyectos y actividades de este Plan Espacial.
ARSAT Por otra parte las autoridades de INVAP y Ar-Sat firmaron un contrato por el cual el INVAP construirá tres satélites de comunicaciones en los próximos diez años. La inversión total será de entre 150 y 200 millones de dólares. El primero de los satélites comenzó a fabricarse en 2007 y se planeó terminarlo en un plazo de cuatro años y medio. Los otros dos satélites deberían estar construidos en el 2017.

miércoles, 31 de octubre de 2012

Software libre NO significa software gratuito

Cuestionario:

1) Explicá con tus palabras de qué trata el video de Richard Stallman.

2) ¿Cuáles son las libertades que debe tener un software para ser considerado libre?

3) ¿Qué es el copyleft? ¿Qué lo diferencia del copyright?

4) ¿Qué diferencia hay entre el software libre y el software gratuito?

5) ¿Qué es el software de código abierto?

6) ¿Qué es el proyecto GNU?

7) ¿Qué es la licencia Creative Commons?

1) Es explicado por Richard Stallman dos tipos de Software, el Libre y el Propietario. También la diferencia entre ellos.
Software libre es aquel que se puede modificar, distribuir, copiar, agregar cosas,etc. Es decir, que se puede usar y hacer lo que quieras con este.  En cambio, el Software Propietario estas posibilidades están limitadas debido a que el usuario establece derechos para privatizarlo.  La gente prefiere el software libre ya que es gratuito. Luego de nombrar las características de cada uno, explica que hay un problema en usar el Software propietario. Una vez que ya usaste el propietario es privado y no puedes usarlo. Pero si te arrepentis y lo queres modificar o copiarlo para mandarselo a un amigo hay que romper la liciencia de software o dejarlo así. Esas son las dos soluciones que establece Richard. Con esto se entiendo que hay que estar seguro del software que queres usar y prevenir lo que pasará.

2) Están las libertades 0, 1, 2 y 3. Enumeradas con ese orden:

Los usuarios deben tener derecho a utilizar el programa, sin restricciones, donde quiera, como quiera y para lo que quiera.
Los usuarios deben tener derecho a estudiar cómo funciona el programa y, si lo desean, a adaptarlo a sus necesidades específicas.
Los usuarios deben tener derecho a distribuir copias a sus amigos, empleados, conocidos, empleadores y, en fin, a cualquier persona que deseen
Los usuarios deben tener derecho a mejorar el programa, publicar y distribuir sus mejoras al público (o a quien deseen) de modo que más personas salgan beneficiadas de los cambios.
 
3) El copyright busca controlar casi todas las actividades que se pueden realizar al usar un contenido (software, video, libros, fotografía, diseño, etc.), el copyleft impone sus restricciones para asegurar que un contenido u obra permanezca con libertad de uso y distribución para los usuarios que obtienen una copia o una copia modificada de este. Lo que tienen en común es que buscan proteger los derecho del autor.

4) El softwarer libre puede ser gratis o no, como el Linux. El gratuito es si o si gratis, como el Windows que tenemos todos en nuestras computadoras.

5) El software de codigo abierto es otro tipo de software.
Este debe cumplir el siguiente decálogo:
- Punto 1: Libre redistribución: el software debe poder ser regalado o vendido libremente.
- Punto 2: Código fuente: el código fuente debe estar incluido u obtenerse libremente.
- Punto 3: Trabajos derivados: la redistribución de modificaciones debe estar permitida.
- Punto 4: Integridad del código fuente del autor: las licencias pueden requerir que las modificaciones sean redistribuidas sólo como parches.
- Punto 5: Sin discriminación de personas o grupos: nadie puede dejarse fuera.
- Punto 6: Sin discriminación de áreas de iniciativa: los usuarios comerciales no pueden ser excluidos.
- Punto 7: Distribución de la licencia: deben aplicarse los mismos derechos a todo el que reciba el programa
- Punto 8: La licencia no debe ser específica de un producto: el programa no puede licenciarse solo como parte de una distribución mayor.
- Punto 9: La licencia no debe restringir otro software: la licencia no puede obligar a que algún otro software que sea distribuido con el software abierto deba también ser de código abierto.
- Punto 10: La licencia debe ser tecnológicamente neutral: no debe requerirse la aceptación de la licencia por medio de un acceso por clic de ratón o de otra forma específica del medio de soporte del software.

6)Stallman puso en marcha la Free Software Fundation (Fundación para el Software Libre) en octubre de 1985 para ocuparse de los aspectos administrativos, organizativos y legales del Proyecto GNU y también para difundir el uso y el conocimiento del Software Libre. Las principales licencias del proyecto GNU son la Licencia Pública General de GNU (GPL, General Public License en inglés), y la Licencia Pública General Reducida de GNU (LGPL, GNU Lesser General Public License en inglés), aunque el nombre original de esta última era «Licencia Pública General de Bibliotecas de GNU». Con los años, se han establecido como las licencias de Software Libre más utilizadas.
El Proyecto GNU consta de una serie de pequeños subproyectos mantenidos por voluntarios, empresas o combinaciones de ambos. Estos subproyectos también se denominan «Proyectos de GNU» o «Paquetes GNU».

7) Es un tipo de licencia que ofrece algunos derechos a otras personas bajo ciertas condiciones. Son las siguientes:
  • Atribución (Attribution): En cualquier explotación de la obra autorizada por la licencia será necesario reconocer la autoría (obligatoria en todos los casos).
  • No Comercial (Non commercial): La explotación de la obra queda limitada a usos no comerciales.
  • Sin obras derivadas (No Derivate Works): La autorización para explotar la obra no incluye la posibilidad de crear una obra derivada.
  • Compartir Igual (Share alike): La explotación autorizada incluye la creación de obras derivadas siempre que mantengan la misma licencia al ser divulgadas.

jueves, 11 de octubre de 2012

¿QUÉ HACER ANTE UN INFARTO?

Encontré una página: "Ante un infarto de miocardio, cada segundo cuenta" muy interesante donde te explica como prevenir un ataque al corazón y lo importante que es prevenirlo.
 La noticia se trata de algo muy importante, que es saber como darnos cuenta cuando una persona tiene un infarto al corazón y como debemos actuar en estos casos.
Según como yo interpreto el infarto agudo de miocardio se manifiesta generalmente en personas de mas de 40 años predominantemente en hombres (aunque en los últimos años esta subiendo el indice en la mujeres a causa del cigarrillo), diabetos, personas que sufren de presión alta.
No hay un síntoma típico pero muchas veces se observa a la persona que se queja de mucho dolor en el pecho y que a veces se trasmite al brazo izquierdo o en la mujeres se presenta fatiga o debilidad. Otras veces, como en las personas con diabeticas se presenta sin dolor.
Este dolor lo describen el como opresivo, es decir como que algo le estuviera comprimiendo el pecho y los deja sin respiración. También puede estar acompañado de nauseas o sudor frió.
Ante una persona que sufre un dolor repentino en el pecho, hay que llamar inmediatamente al 107 en Almirante Brown ya que según esta noticia, solo el 30% de las personas que sufren un infarto piden ayuda en las primeras horas.
La sociedad europea de cardiología realizo una campaña con el logo "los segundos cuentan" ya que cuanto antes se implemente el tratamiento se evita las distintas consecuencias graves de esta enfermedad.
Esta enfermedad ocupa un lugar primordial en la causa de muerte  ya que ocupa el 50% de toda la mortalidad cardio-vascular en Europa.
Esta noticia también informa que hay factores predisponen-tes o que favorecen el infarto de miocardio, los cuales pueden ser modificados, como el aumento del colesterol la hipertension. También da diez recomendaciones para evitar dañar al sistema cardiovascular como hacer una dieta sana, ejercicio por lo menos 30 minutos diarios, evitar el stress, controlar la grasa abdominal, etc.
Entonces lo que queda claro de esta noticia es que pensando que se puede presentar en un adulto un infarto de corazón, es imprescindible llamar de inmediato a una emergencia medica ya que esto es fundamental para que pueda sobrevivir la victima.

Por último, aquí les dejo un vídeo explicando porque un ataque al corazón ocurre, es muy breve no se lo pueden perder!




viernes, 28 de septiembre de 2012

Sistemas Operativos

 Comunicación con los periféricos:Un periferico de comunicacion permite la conexión de la computadora con otros sistemas informáticos a través de diversos medios. El medio más común es la línea telefónica. Una de las tareas más complejas realizadas por una computadora es la comunicación con pantallas, scanners,impresoras, unidades de disco, mouses, teclados, placas de sonido, placas conversoras analógico/digitales y otros dispositivos periféricos.Por ejemplo:Fax-Módem y Controladores de puertos (serie, paralelo, infrarrojo, etc.)

Control de autorización de usuarios : Puede ayudar a impedir los cambios no autorizados en el equipo. Para ello, este pide un permiso o una contraseña de administrador antes de ejecutar acciones que podrían afectar el funcionamiento del equipo o cambiar opciones de configuración que pueden afectar a otros usuarios. Cuando aparezca un mensaje del controlador, debe leerlo atentamente y asegurarse de que el nombre de la acción o programa que está a punto de iniciar sea el que realmente desee iniciar. Por ejemplo:  La contraseña que te solicita el escritorio Windows y cuando nos bajamos un programa pide permisos.

Control de la ejecución de programas: Es cuando este control revisa que se este abriendo y ejecutando un programa correctamente, sirve también para verificar cosas, monitorea el resultado de la ejecución para trasmitir al usuario el mensaje adecuado resultante de la evolución de la ejecución y acceder a los recursos de la computadora. Por ejemplo : cuando no se puede imprimir algo, o no se puede abrir algún programa.

Control de concurrencia:  Es la propiedad de los sistemas que permiten múltiples procesos que sean ejecutados al mismo tiempo, y que potencialmente puedan interactuar entre sí. Por ejemplo: cuando hiciste el archivo word y lo queres mandar por mail, y cuando queres abrir una nueva ventana del blog en otra.


Control de errores:  El sistema operativo contiene rutinas que intentan evitar perder el control de una tarea cuando se suscitan errores en la trasferencia de información hacia y desde los dispositivos de entrada / salida. Por ejemplo: detectan cuando la orden de impresión no puede ser realizada porque la impresora esta apagada o cuando intentamos abrir power point.

Administración de memoria: La parte del sistema operativo que administra la memoria se llama administrador de la memoria. Para ello existen diferentes esquemas de administración de memoria desde los mas simples hasta los mas elaborados. Por ejemplo: cuando se guarda un archivo/ imagen  o cuando abris un programa y se ocupa un pedazo de memoria.

Controles de seguridad de datos: Los datos almacenados en una computadora pueden tener protecciones  de modo de autorizar las modificaciones, agregados o consultas. Estas funciones  de seguridad también forman parte del sistema operativo. Por ejemplo: cuando proteges un archivo de word con contraseña o cuando le das a un archivo de excell permisos de solo lectura.

viernes, 6 de julio de 2012

Software y Sistema Operativo


Luego, van a contestar el siguiente cuestionario en sus blogs, utilizando los apuntes que les dejo aquí.

1) ¿Qué es el software?

2) ¿Cómo se lo puede clasificar al software?

3) ¿Qué es un sistema operativo?

4) ¿Cuáles son los niveles en que se puede dividir a un sistema operativo?

5) ¿Cuáles son las principales tareas que debe cumplir un sistema operativo?

6) ¿Qué tipo de interfaces hay para un sistema operativo?

7) ¿Qué es un sistema operativo monousuario? ¿Qué es un sistema operativo multiusuario?

1)     Software es todo el conjunto intangible de datos y programas de la computadora.

2)      SOFTWARE DE SISTEMAS: Son aquellos programas que permiten la administración de la parte física o los recursos de la computadora, es la que interactúa entre el usuario y los componentes hardware del ordenador. Se clasifican el Sistemas Operativos Monousuarios y Multiusuarios.
SOFTWARE DE APLICACION: Son aquellos programas que nos ayudan a tareas especificas como edición de textos, imágenes, cálculos, etc. también conocidos como aplicaciones.

3)     Básicamente en el sistema operativo se incorporan las funciones de control del hardware de una computadora, de administración de sus recursos físicos y de sus usuarios, así como el control efectivo de la ejecución de los programas que en ella se carguen.

4)     Clasificación de los Sistemas Operativos.
Con el paso del tiempo, los Sistemas Operativos fueron clasificándose de diferentes maneras, dependiendo del uso o de la aplicación que se les daba. A continuación se mostrarán diversos tipos de Sistemas Operativos que existen en la actualidad, con algunas de sus características:
Sistemas Operativos de multiprogramación
Sistema Operativo Monotareas.
Sistema Operativo Monousuario.
Sistema Operativo Multiusuario.
Sistemas Operativos por lotes
Sistemas Operativos de tiempo real.
Sistemas Operativos de tiempo compartido.
Sistemas Operativos distribuidos.
Sistemas Operativos de red.
Sistemas Operativos paralelos.

5)      Funciones de los Sistemas Operativos.
·                             Interpreta los comandos que permiten al usuario comunicarse con el ordenador.
·                             Coordina y manipula el hardware de la computadora, como la memoria, las impresoras, las unidades de disco, el teclado o el Mouse.
·                             Organiza los archivos en diversos dispositivos de almacenamiento, como discos flexibles, discos duros, discos compactos o cintas magnéticas.
·                             Gestiona los errores de hardware y la pérdida de datos.
·                             Servir de base para la creación del software logrando que equipos de marcas distintas funcionen de manera análoga, salvando las diferencias existentes entre ambos.
·                             Configura el entorno para el uso del software y los periféricos; dependiendo del tipo de máquina que se emplea, debe establecerse en forma lógica la disposición y características del equipo. Como por ejemplo, una microcomputadora tiene físicamente dos unidades de disco, puede simular el uso de otras unidades de disco, que pueden ser virtuales utilizando parte de la memoria principal para tal fin. En caso de estar conectado a una red, el sistema operativo se convierte en la plataforma de trabajo de los usuarios y es este quien controla los elementos o recursos que comparten. De igual forma, provee de protección a la información que almacena.

6) Interfaz de Línea de Comandos.
La forma de interfaz entre el sistema operativo y el usuario en la que este escribe los comandos utilizando un lenguaje de comandos especial. Los sistemas con interfaces de líneas de comandos se consideran más difíciles de aprender y utilizar que los de las interfaces gráficas. Sin embargo, los sistemas basados en comandos son por lo general programables, lo que les otorga una flexibilidad que no tienen los sistemas basados en gráficos carentes de una interfaz de programación.
Interfaz Gráfica del Usuario.
Es el tipo de visualización que permite al usuario elegir comandos, iniciar programas y ver listas de archivos y otras opciones utilizando las representaciones visuales (iconos) y las listas de elementos del menú. Las selecciones pueden activarse bien a través del teclado o con el mouse.
Para los autores de aplicaciones, las interfaces gráficas de usuario ofrecen un entorno que se encarga de la comunicación con el ordenador o computadora. Esto hace que el programador pueda concentrarse en la funcionalidad, ya que no esta sujeto a los detalles de la visualización ni a la entrada a través del mouse o el teclado. También permite a los programadores crear programas que realicen de la misma forma las tareas más frecuentes, como guardar un archivo, porque la interfaz proporciona mecanismos estándar de control como ventanas y cuadros de diálogo. Otra ventaja es que las aplicaciones escritas para una interfaz gráfica de usuario son independientes de los dispositivos: a medida que la interfaz cambia para permitir el uso de nuevos dispositivos de entrada y salida, como un monitor de pantalla grande o un dispositivo óptico de almacenamiento, las aplicaciones pueden utilizarlos sin necesidad de cambios.

7) Sistema Operativo Monousuario.
Los sistemas monousuarios son aquellos que nada más puede atender a un solo usuario, gracias a las limitaciones creadas por el hardware, los programas o el tipo de aplicación que se este ejecutando.
Estos tipos de sistemas son muy simples, porque todos los dispositivos de entrada, salida y control dependen de la tarea que se esta utilizando, esto quiere decir, que las instrucciones que se dan, son procesadas de inmediato; ya que existe un solo usuario. Y están orientados principalmente por los microcomputadores.
Sistema Operativo Multiusuario.
Es todo lo contrario a monousuario; y en esta categoría se encuentran todos los sistemas que cumplen simultáneamente las necesidades de dos o más usuarios, que comparten mismos recursos. Este tipo de sistemas se emplean especialmente en redes.
En otras palabras consiste en el fraccionamiento del tiempo (timesharing).